Eine Steuerung speziell für große Gebäude

NV Advance® nutzt die numerische Strömungsmechanik (Computational Fluid Dynamics, CFD) für die Umsetzung moderner Steuerungskonzepte. Wenden Sie sich an unsere Spezialisten, wenn Sie hierzu mehr erfahren möchten.

Steuerungen in Aktion erleben

Merkmale von NV Advance®

  • Icon GLT

    Integration in GLT über KNX

    Der nach ISO zertifizierte offene Feldbus KNX ermöglicht den Datenaustausch zwischen MotorControllern, Sensoren, Lüftungstastern und Steuerungszentrale.

  • Icon Large Buildings

    Steuerung für große Gebäude

    Ideal für große Gebäude mit mehr als acht Lüftungszonen geeignet.

  • Icon Intelligence

    Intelligente Parameter

    Durch die Echtzeitüberwachung der Bedingungen im Innen- und Außenbereich kann NV Advance® das Raumklima – basierend auf angepassten Steuerungsparametern – optimieren.

Über NV Advance®

Erste Schritte: Vom Entwurf zur Nachbetreuung

Wir unterstützen Sie gern dabei, die beste Steuerungslösung für Ihr Bauprojekt zu finden und Sie bei deren Realisierung und Nachbetreuung begleiten.

 

  1. Frühe Entwurfs- und Planungsphase
  • Sie erhalten eine unverbindliche Beurteilung durch unsere Techniker und Spezialisten.
  • Wir geben Ratschläge und Empfehlungen für die Auslegung der Lüftung und einen Ansatz, der das gesamte Gebäude berücksichtigt
  • Weitere mögliche Entwurfsunterstützung: Dynamische Simulationen, CFD-Analyse, Berechnung der Luftwechselrate
  1. Implementierung und Übergabe
  • Das System wird durch WindowMaster oder seine Vertragspartner installiert und in Betrieb genommen
  • Sie erhalten die Betriebs- und Wartungsunterlagen und eine Endnutzer-Schulung 
  • Schneller Kundendienst über unsere Telefonhotline 
  1. Empfohlene Folgedienstleistungen
  • Instandhaltung, Wartung und Funktionsprüfung der Hardware durch WindowMaster oder unsere Vertragspartner
  • Angebot von Softwarewartung und -aktualisierung
  • Fernwartung, Aktualisierungen, Störungserkennung und Backup 

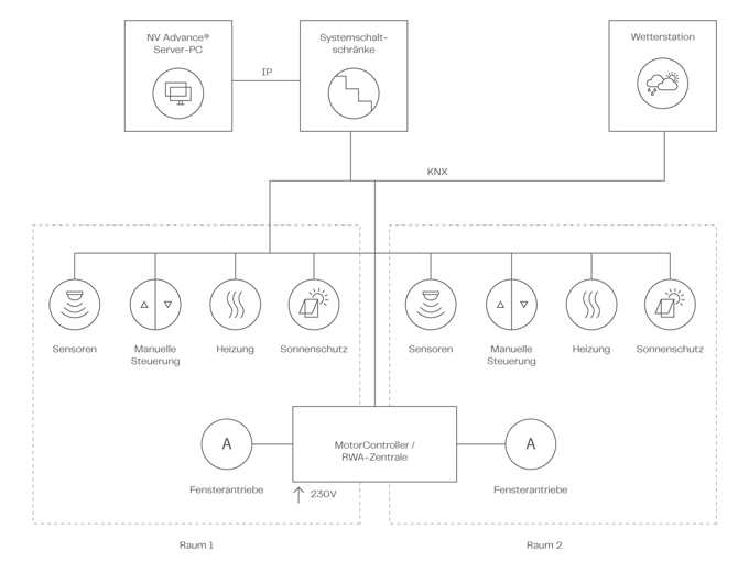
Systembeispiel

Eine Anlage für ein Gebäude kann auf unterschiedliche Arten konfiguriert werden. Ein mögliches Szenario ist:

NV Advance Systemdiagram DEU

Broschüre herunterladen

Möchten Sie weitere Details zu NV Advance®?

Hauptmerkmale von NV Advance®

  • Icon Moon

    Optimierte Nachtauskühlung

    Mithilfe der Sensordaten über die Bedingungen im Innen- und Außenbereich kann das System einen optimierten Ansatz für die Nachtauskühlung berechnen – ohne dabei den Gebäudeschutz zu gefährden.

  • Icon Graph

    Datenerfassung und -aufzeichnung

    Kontinuierliches Erfassen und Speichern aller Daten zum Innenklima sowie zu Wetterbedingungen, Fensterstellungen und Systemstörungen. Ideal für Analyse und Anlagenoptimierung.

  • Icon Network

    Web-basiertes Management

    Intuitives Tool für den Nutzer für die Überwachung und Anpassung des Systems. Das Tool ermöglicht darüber hinaus die Status-Visualisierung für das Gebäude, die Etage und den Raum – mit der Möglichkeit, Fenster zu öffnen/schließen.

  • Icon Window Sun

    Sonnenschutz

    Der integrierte Controller koordiniert die Betätigung von Jalousien und Markisen. Dazu gehören Funktionen wie das Fahren nach Zeitsteuerung über Kalender, nach Beleuchtungsstärke über Luxmeter, oder per Hand über den Taster.

  • Icon Smoke Ventilation

    Integrierter Rauch- und Wärmeabzug

    Integrierte Steuerung für Rauch- und Wärmeabzug und für natürliche Lüftung – ein Gerät für zwei Zwecke nutzbar! Nur in einigen Ländern verfügbar.

Intelligente Steuerung von Fenstern: MotorLink®

MotorLink® ist eine Technik für die Zwei-Wege-Kommunikation von Steuerbefehlen und Rückmeldungen zwischen Fensterantrieb und Gebäudeleittechnik. Alle Steuerungen von WindowMaster sind MotorLink®-fähig und können darüber hinaus viele unserer Antriebe ansteuern. MotorLink® gibt Ihnen die Möglichkeit, die passive Lüftung und die Rauch- und Wärmeabzugsanlage zu automatisieren. Ein zentrales Steuerungssystem sorgt für das Öffnen von Fenstern, sodass ein Luftaustausch stattfindet.

Lesen Sie hier mehr über MotorLink®
Icon Motorlink White Large

Kontakt

Kontaktieren Sie uns